Home/Projects/BTS SIO Project 3 — Web Application for Docker Server Management
Web Application

BTS SIO Project 3 — Web Application for Docker Server Management

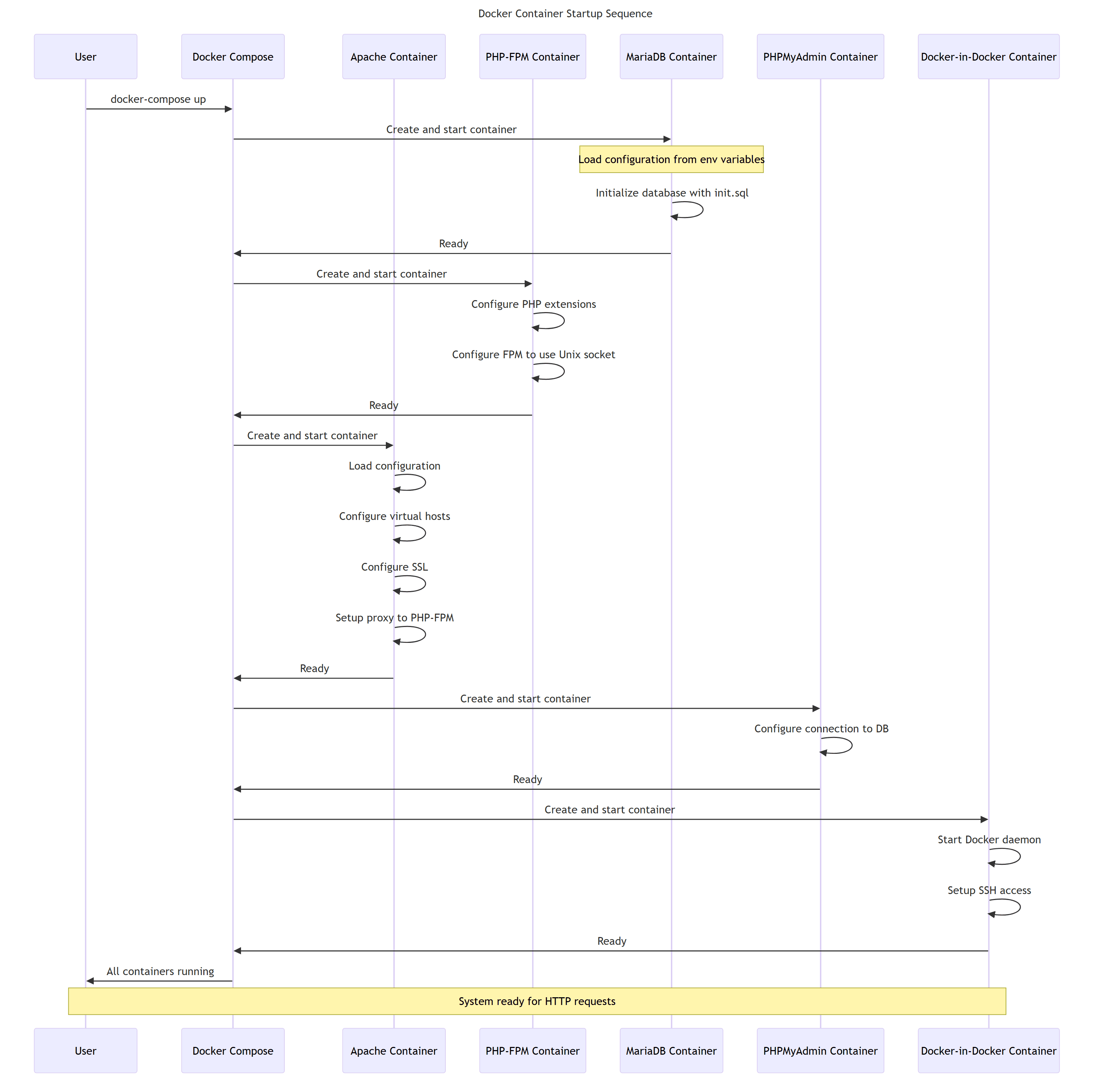
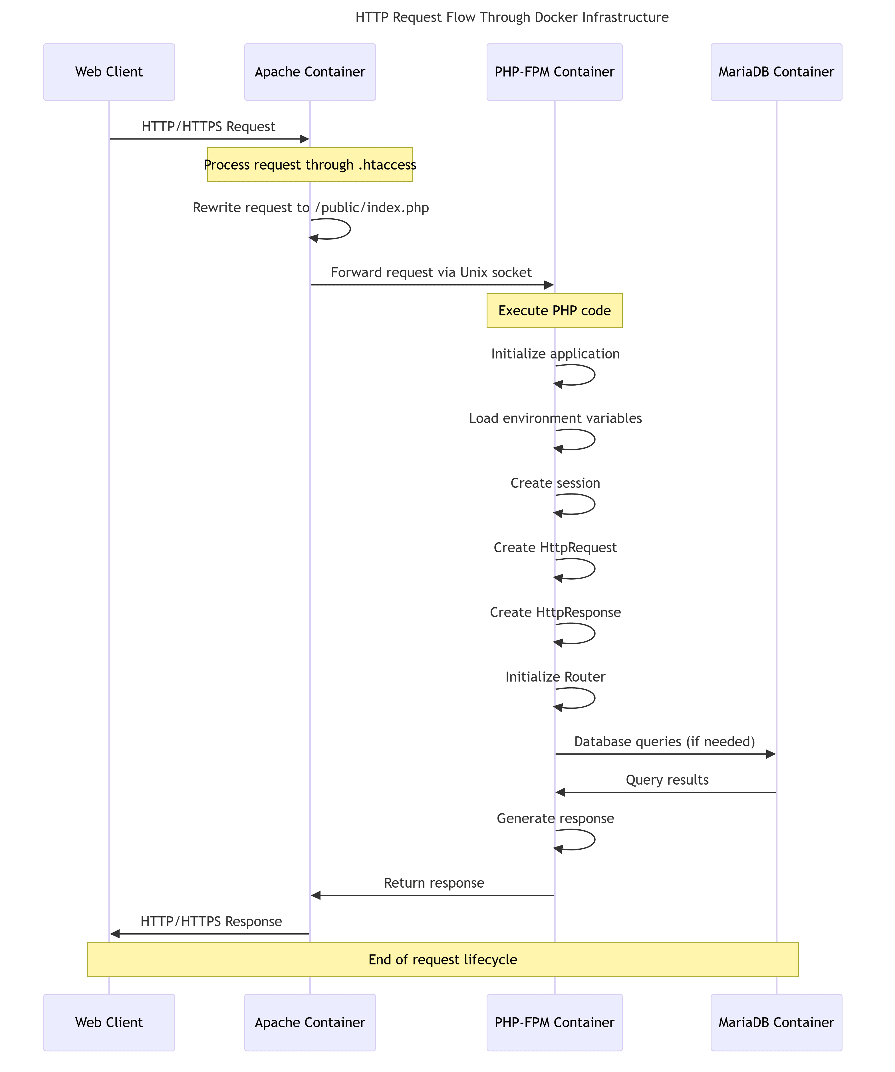
**Professional Development Workshop 3** is a web-based PHP application designed to centrally manage multiple Docker servers. The platform allows users to add remote servers via SSH or Docker socket and provides full control over Docker resources, including containers, images, Docker Compose projects, and Dockerfiles. The application itself is fully containerized and deployable using Docker, ensuring portability and ease of deployment.

TimelineAugust 2024December 2024
Duration6 months
RoleLead Developper
Team Size1 person
dockerphp

About This Project

Professional Development Workshop — BTS SIO

Project Overview

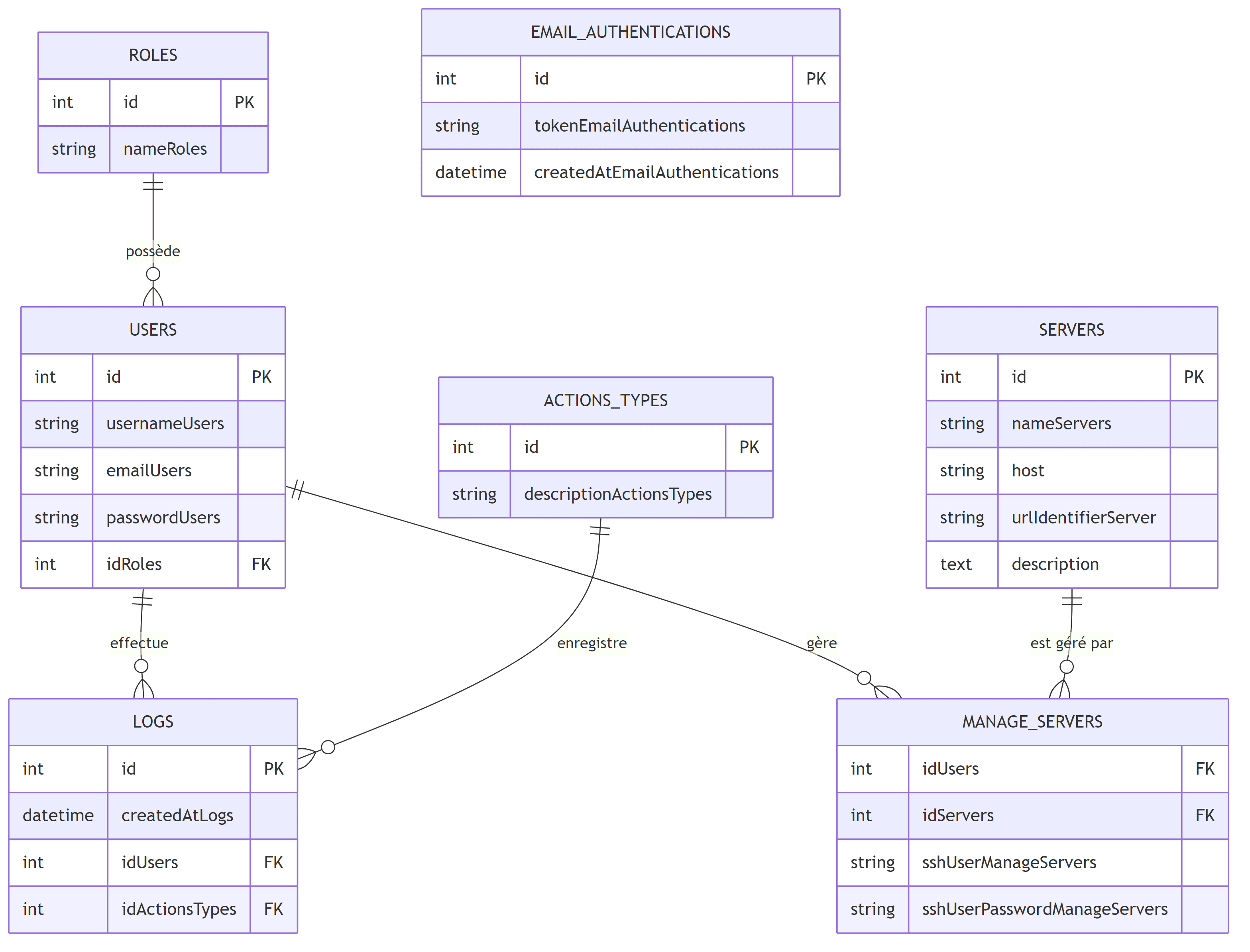
This project is a full-featured web application developed in PHP, designed to centrally manage multiple Docker servers from a single interface. The application targets infrastructure administration, providing complete visibility and control over Docker environments deployed across different servers.

The platform allows users to register and manage remote servers, interact with Docker through secure connections, and administrate all Docker resources in a unified and structured way. The application itself is fully containerized and deployable using Docker, ensuring portability, consistency, and ease of installation.

Context

Developed as part of the BTS SIO program, this project focuses on real-world infrastructure management challenges, combining backend development, system administration, containerization, and security concepts. It simulates a professional DevOps tool used to manage Docker-based infrastructures.

Key Features

Server Management

- SSH - Docker Socket

  • Registration of multiple remote servers
  • Secure connections via:
  • Centralized overview of all registered servers
  • Status monitoring and connection validation

Docker Resource Management

- List all running and stopped containers across all servers - Start, stop, restart, and remove containers - Inspect container configuration and runtime status

  • Containers

- List available Docker images per server - Pull and remove images - View image metadata and usage

  • Images

- Manage Docker Compose stacks - Deploy, stop, and remove compose projects - Centralized view of services, networks, and volumes

  • Docker Compose Projects

- Browse and manage Dockerfiles - Centralized visibility of build configurations - Support for build and rebuild operations - Centralized Dockerfiles for deployment across all connected servers

  • Dockerfiles

Infrastructure & DevOps

  • Fully containerized application
  • Deployable using Docker and Docker Compose
  • Environment-based configuration
  • Reproducible and portable deployment setup

Technologies Used

- PHP (web application logic)

- Docker - Docker Compose

- SSH for secure remote server access - Docker Socket for direct Docker API communication

  • Backend
  • Infrastructure
  • Networking & Access

Architecture Overview

  • Web-based PHP application acting as a centralized control plane
  • Modular architecture to support multiple servers and Docker resources
  • Containerized deployment ensuring environment consistency

Skills Demonstrated

  • Docker and container orchestration
  • Secure server communication (SSH, Docker API)
  • Infrastructure automation
  • Backend web application development
  • Multi-server system design

Outcome

This project demonstrates the ability to design and implement a production-oriented infrastructure management tool. It showcases strong Docker expertise, and the capacity to build administration platforms suitable for real-world environments.

Gallery

Click on any image to view it in full size

Documentation & Files

Download project documentation or preview files directly in your browser

AP3_Description d'une situation professionnelle.pdf3.3 MB
CahierDesCharges.pdf63.5 KB
developpement.pdf149.9 KB
gitlab_workflow.pdf70.5 KB
architecture.pdf71.2 KB
normes_codage.pdf81.7 KB
guide_installation.pdf72.3 KB
manuel_administration.pdf65.5 KB
manuel_utilisateur.pdf52.3 KB
Back to all projects